基于改进SVPWM的永磁同步电机矢量控制
邢绍邦1, 2,韩晓新1,赵宏为3
(1. 江苏技术师范学院 电气信息工程学院,江苏 常州,213001;
2. 南京航空航天大学 自动化学院,江苏 南京,210016;
3. 常州市长江堤防工程管理处,江苏 常州,213127)
摘要:针对SVPWM中的扇区判断和相邻矢量作用时间求取提出新的算法。通过比较三相电压之间的大小关系进行扇区判断,利用线电压进行相邻矢量作用时间的求取,整个过程无需传统算法中的三角函数和坐标旋转运算,从而克服传统算法因计算量大而影响计算精度的缺点。将改进的SVPWM算法应用于永磁同步电机矢量控制系统中,给出各个模块和整个系统的仿真模型。仿真实结果验证了实新算法的科学性和有效性。
关键词:SVPWM;永磁同步电机;矢量控制
中图分类号:TM34;TM921.5 文献标志码:A 文章编号:1672-7207(2011)S1-1090-06
Vector control of permanent magnet synchronous motors based on novel SVPWM algorithm
XING Shao-bang1, 2, HAN Xiao-xin1, ZHAO Hong-wei3
(1. College of Electrical and Information Engineering, Jiangsu Teachers University of Technology,
Changzhou 213001, China;
2. College of Automation Engineering, Nanjing University of Aeronautics and Astronautics, Nanjing 210016, China;
3. Management Office of Changzhou Yangtze River Embankment Engineering, Changzhou 213127, China)
Abstract: A novel algorithm about sector judgment and function time calculating of adjacent vector in SVPWM was proposed. The new algorithm judged sectors through comparing three phase voltage and calculated function time of adjacent vector using line voltage. Trigonometry function and coordinate transformation were not needed, and the new algorithm overcame the shortcomings of traditional algorithm that large amount of calculation affects the calculation precision. Then the novel SVPWM algorithm was applied to permanent magnet synchronous motor vector control system, both the modules and the whole system simulation model were given. The simulation experiment proves that the new algorithm is scientific and effective.
Key words: SVPWM; permanent magnet synchronous motor; vector control
永磁同步电机(PMSM)具有体积小,结构简单,可靠性高及成本低等优点,在高性能拖动与伺服系统中得到了广泛应用。SVPWM和矢量控制都是当今最为先进的技术,将两者应用于永磁同步电机的控制系统中,对控制性能的提高无疑具有重要的意义,也是诸多学者关注的热点[1-7]。文献[1-2]研究了基于SVPWM的永磁同步电机矢量控制,但其SVPWM采用传统算法,其复杂性必将对系统的性能和实现带来不可忽略的影响。王丽梅等[3]将SVPWM应用于永磁同步电机直接转矩控制当中,其SVPWM采用的仍然是传统算法。卢达等[4]研究了包含零矢量的PMSM模糊DTC技术,使零矢量保持电磁转矩的特性得到充分发挥。许嘉旻等[5]分析了死区效应对空间电压矢量脉宽调制逆变器控制的永磁同步电机输出波形的影响。李兵强[6]提出一种将矢量控制和直接转矩控制相结合的新型高性能控制技术。文献[7-8]研究了永磁同步电机控制系统中的转速估计和磁链观测问题。
本文作者在前人研究的基础上,针对SVPWM中的扇区判断和相邻矢量作用时间的求取这两个关键方面提出了新的简捷算法。新算法通过比较三相电压之间的大小关系进行扇区判断,利用线电压进行相邻矢量作用时间的求取,无需传统算法中的三角函数和坐标旋转运算,只需简单的四则运算即可进行扇区判断和相邻矢量作用时间的求取,从而克服了因传统算法计算量大而影响系统性能的缺点。将改进的SVPWM技术应用于永磁同步电机矢量控制系统中,建立各个模块和整个系统的仿真模型,并进行仿真实验。
1 SVPWM的改进算法及仿真建模
1.1 SVPWM原理
电压源型逆变器的典型电路如图1所示。若每相桥臂的状态用SX(X=A, B, C)表示,且上桥臂导通、下桥臂关断时SX=1,反之SX=0,则三相桥臂状态的组合(SA, SB, SC)共有8种。设直流母线晓以大义为Vdc,则输出相电压[UAO, UBO, UCO]T与[SA, SB, SC]T之间的关系可表示为:
(1)

图1 三相电压源型逆变器电路
Fig.1 Circuit of three phase voltage source inverter
为方便分析,定义电压空间矢量为:
(2)
将逆变器每个开关状态所对应的输出相电压代入式(2),则电压源型逆变器能够输出8种电压空间矢量,分别命名为V0(000),V1(001),V2(010),V3(011),V4(100),V5(101),V6(110)和V7(111)。其中V0(000)和V7(111)所对应的输出电压幅值为0,称其为零矢量。其余6个所对应的输出电压幅值不为0,称其为有效矢量。可以证明,有效矢量的幅值均为2Vdc/3。在电动机定子三相绕组的轴线所组成的三相静止坐标系中,8个电压空间矢量的分布情况如图2所示。6个有效矢量将整个平面分成6个扇区,相邻有效矢量之间的夹角为60°。SVPWM就是通过这8个空间矢量去等效参考电压空间矢量Vref进而在电动机空间形成圆形旋转磁场。

图2 SVPWM向量及扇区分布
Fig.2 Distribution of vectors and sectors of SVPWM
以参考空间电压矢量Vref处于第Ⅲ扇区(0~60?)为例,为了使Vref的相邻矢量V4和V6的合成矢量等效于Vref,则须有
(3)
式中:Ts为采样周期;T1为空间电压矢量V4的作用时间;T2为空间电压矢量V6的作用时间。由此可见,SVPWM的关键在于扇区的判断和相邻矢量作用时间的求取。传统的方法是将参考空间电压矢量分解到α和β轴后,利用其分量
α和Vβ通过反正切函数进行扇区判断,通过式(4)计算相邻矢量的作用时间。
(4)
可见,传统算法比较复杂,计算量大。
1.2 扇区判断的新算法及其仿真建模
由式(2)得:

(5)
仍然以Vref处于第Ⅲ扇区为例,有
(6)
整理得:
(7)
因以上过程是可逆的,所以当三相电压满足式(7)时,其对应的空间电压矢量必处于第III扇区。同样方法可求得其他扇区的判断条件,如表1所示。
表1 扇区判断条件
Table 1 Requirement of sector judgment

实际上,将三相正弦电压代入式(2),有:


(8)
注意到uref与uAO(t)之间的相位关系,可以得到参考空间电压矢量所在扇区与三相相电压瞬时值之间的对应关系,如图3所示。由图3可以很容易看出扇区的判断条件与表1所列的一致。
根据表1建立扇区判断的Simulink仿真模型如图4所示。

图3 扇区与三相相电压之间的对应关系图
Fig.3 Comparison of sectors and three phase voltages

图4 扇区判断仿真模型
Fig.4 Simulation model of sectors judgment
1.3 相邻矢量作用时间新算法及其仿真建模
仍然以Vref处于第Ⅲ扇区为例,由图2可得:
(9)
又由式(5)得:
(10)
将式(10)代入式(9)可得:
(11)
要使V4和V6的合成矢量等效于Vref,则有:
(12)
于是,
(13)
同理可求得其他扇区相邻矢量的作用时间,如表2所示。
按表2计算后须进行饱和判断,设前矢量作用时间为Ti,后矢量作用时间为Ti+1,则当Ti+Ti+1>Ts时,实际的Ti取为

Ti+1取为

表2 相邻矢量作用时间
Table 2 Action time of adjacent vectors

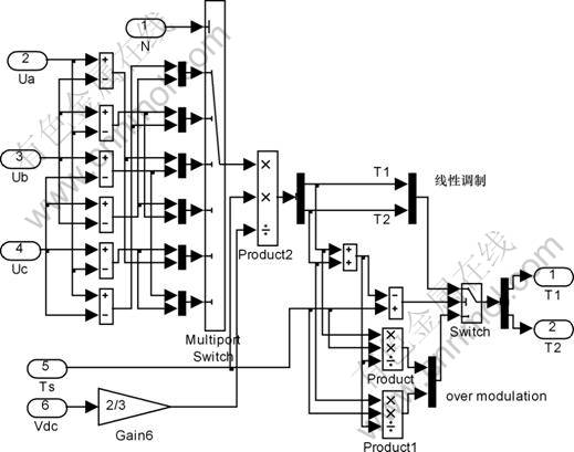
根据上述方法建立相邻矢量作用时间求取的Simulink仿真模型如图5所示。由图5可看出,该方法只要进行简单的四则运算,无需任何三角函数和坐标变换运算。
2 仿真分析
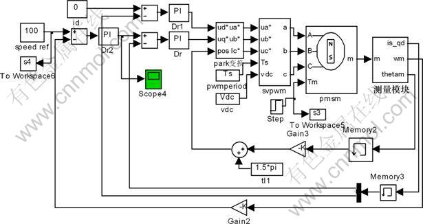
为验证本文所提出算法的正确性,构建了基于改进SVPWM算法的永磁同步电机矢量控制系统,仿真模型如图6所示。其中SVPWM子模块的仿真模型如图7所示。

图5 相邻矢量作用时间求取仿真模型
Fig.5 Simulation model of calculation action time of adjacent vectors
实验电机参数为:额定功率Pe=8 kW,额定电压 U=380 V,额定转速ωr=1 500 r/min,额定转矩Te= 5 N·m,永磁体磁链Ψm=0.2 Wb,极对数np=4,dq轴电感Ld=Lq=0.006 H,定子电阻Rs=2.875 Ω,铁损电阻RFe=125.83 Ω,转动惯量J=0.001 kg·m2。
图8与图9所示分别为转速跟踪与转矩响应曲线。可以看出:系统具有较好的动静态性能,即使在负载变化时也仍然能够很好地跟踪转速,静态误差为零,进一步验证了本文所提出的新型算法的正确性和可行性。

图6 闭环控制系统仿真模型
Fig.6 Simulation model of close-loop control system

图7 SVPWM子模块仿真模型
Fig.7 Simulation model of SVPWM submodule

图8 转速跟踪曲线
Fig.8 Speed response waveform

图9 转矩响应曲线
Fig.9 Torque response waveform
3 结论
(1) 在分析SVPWM的原理及其传统算法的基础上,针对其扇区判断和相邻矢量的作用时间计算这2个关键方面提出了新颖的的简单快速算法。
(2) 新算法摒弃了传统的三角函数和坐标旋转运算,通过比较三相相电压之间的大小关系进行扇区判断,利用线电压进行相邻矢量作用时间的求取,整个过程只需简单的四则运算,现传统算法相比,减少了很多计算量,因而更易于编程实现。
(3) 将新算法应用于永磁同步电机矢量控制系统当中,给出各个模块和整个系统的Matlab/Simulink仿真模型,仿真结果验证了所提新算法的科学性和有效性。
参考文献:
[1] 安群涛, 李波, 王有琨. 采用SVPWM的永磁同步电动机系统建模与仿真[J]. 微电机, 2006, 39(9): 38-41.
AN Qun-tao, LI Bo, WANG You-kun. Modeling and simulation of PMSM system using SVPWM[J]. Micromotor, 2006, 39(9): 38-41.
[2] 赵辉, 鲁超, 冯金钊. 基于SVPWM的永磁同步电机控制策略研究[J]. 电测与仪表, 2009, 46(7): 13-16.
ZHAO Hui, LU Chao, FENG Jin-zhao. The research of control strategy for pmsm based on SVPWM [J]. Electrical Measurement & Instrumentation, 2009, 46(7): 13-16.
[3] 王丽梅, 高艳平. 基于SVPWM的永磁同步电机直接转矩控制[J]. 沈阳工业大学学报, 2007, 29(6): 613-617.
WANG Li-mei, GAO Yan-ping. Direct torque control for permanent magnet synchronous motor based on space voltage vector pulse width modulation[J]. Journal of Shenyang University of Technology, 2007, 29(6): 613-617.
[4] 卢达, 赵光宙, 李楠. 包含零矢量的永磁同步电机直接转矩控制[J]. 电机与控制学报, 2010(09): 1-6.
LU Da, ZHAO Guang-zhou, LI Nan. Direct torque control with zero-voltage vector for a permanent magnet synchronous motor[J]. Electric Machines and Control, 2010(09): 1-6.
[5] 许嘉旻, 徐国卿, 康劲松. 基于永磁同步电机的SVPWM 死区分析与补偿[J]. 电气传动, 2007, 37(2): 29-31.
XU Jia-min, XU Guo-qing, KANG Jing-song. Analysis and compensation of the dead-time effect in SVPWM based on PMSM[J]. Electrical Drive, 2007, 37(2): 29-31.
[6] 李兵强, 林辉. 新型面装式永磁同步电机高性能控制技术[J]. 电机与控制学报, 2010, 14(2): 1-6.
LI Bing-qiang, LIN Hui. A novel high performance control method for surface-mounted permanent magnet synchronous motor[J]. Electric Machines and Control, 2010, 14(2): 1-6.
[7] 祝晓辉, 李颖晖, 陈亚滨. 基于非线性状态观测器的永磁同步电动机无位置传感器矢量控制[J]. 电工技术学报, 2010, 25(1): 50-57.
ZHU Xiao-hui, LI Ying-hui, CHEN Ya-bin. Sensorless vector control for PMSM based on nonlinear state observer [J]. Transactions of China Electrotechnical Society, 2010, 25(1): 50-57.
[8] 刘英培, 万健如, 李莲. 永磁同步电机无传感器直接转矩控制[J]. 系统仿真学报, 2009, 21 (19): 6166-6173.
LIU Ying-pei, WAN Jian-ru, LI Lian. Permanent magnet synchronous motor sensorless direct torque control[J]. Journal of System Simulation, 2009, 21(19): 6166-6173.
(编辑 方京华)
收稿日期:2011-04-15;修回日期:2011-06-15
基金项目:江苏省高校自然科学基金资助项目(09KJD520003);江苏技术师范学院青年科研基金资助项目(KYY08044)
通信作者:邢绍邦(1980-),男,山东招远人,讲师,自动化系统工程师,从事电力电子与电力传动研究;电话:13585335846;E-mail: xsb@jstu.edu.cn