冬瓜山铜矿深井开采岩爆危险区分析与预测
来源期刊:中南大学学报(自然科学版)2002年第4期
论文作者:唐礼忠 潘长良 谢学斌 曹平
文章页码:335 - 338
关键词:矿床;深井开采;岩爆;危险区;冬瓜山铜矿
Key words:ore deposit; deep well mining; rock burst; dangerous area; Dongguashan CopperMine
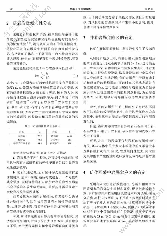
摘 要:根据冬瓜山矿床典型岩石的抗拉试验、全应力应变试验和峰值强度变形状态下的松弛试验结果以及矿床构造、岩性分布,研究了该矿床岩层的岩爆倾向性分布特征,分析了已发生的井巷岩爆特征;采用数值模拟方法,以硐室周边最大切向应力与岩石的抗压强度之比为判别指标,对采场围岩岩爆危险区进行了预测.研究结果表明:矿体和矿体上盘岩石具有中等岩爆倾向,矿体下盘岩石具有弱岩爆倾向,它们都属于诱导性的岩爆;岩爆发生于具有岩爆倾向、应力大且能够产生能量突然释放的区域,主要集中于工程的交叉处附近、不同岩层的接触带附近的较坚硬岩体以及采场顶板、矿柱和采场四角的局部区域.
Abstract: Dongguashan CopperMine is a new and the first deep hard rock metal mine in China. The distribution of the rock burst proneness of the rock strata of Dongguashan CopperMine is determined with the results of tension tests, total stress-strain tests and tests of stress relaxation after peak strength, and the geological structure and distribution of rocks of the deposit. The characteristics of the actual rock bursts occurring in the development workings surrounding rocks in the deposit are analyzed. Prediction of rock burst dangerous areas of stope surrounding rocks in the course of mining is carried out by means of numerical simulation method, in which the ratio of the maximum tangential stress at stope perimeter to rock uniaxial compressive strength is used as the criterion of rock burst. The results show that rock burst proneness of the ore body and its footwall rocks is moderate and that of the hanging rocks is weak, the rock burst proneness is inductive,and that rock bursts occur in areas where the rock burst proneness and stress are larger and energy stored in rocks can be released violently, which is mainly located in the cross of workings, the hard rock side of different rock contact zone, and the roof and corners of stope and ore pillars.



