有色通
期刊
书城
资讯
科技图书馆馆
English Version
立即注册
账户登录
English Version
退出登录
个人中心
您好,
Label
知识点
论文
图片
公式
表格
高 级
Label
随便看看
搜 索
热门关键字:
钛
湿法冶金
镍
合金相图
目录结构
详情信息展示
打印
添加到收藏
导出/参考文献
参考文献
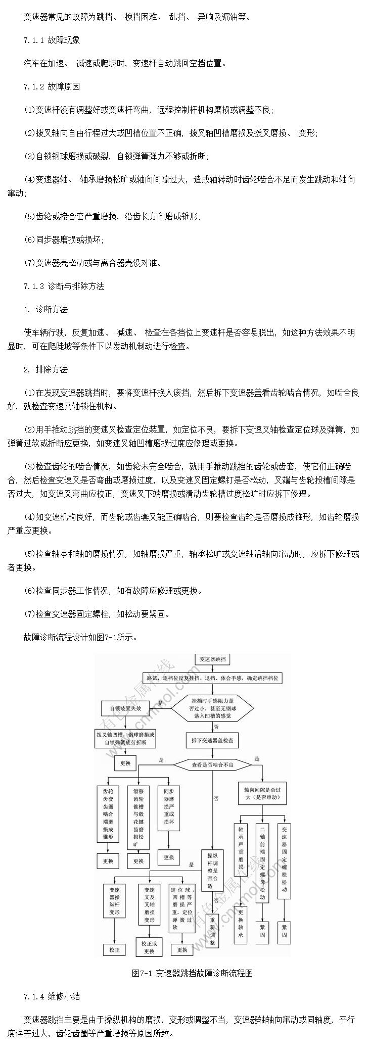
手动变速器跳挡现象、 原因及诊断