石墨含量对铜基材料摩擦磨损性能的影响
来源期刊:中国有色金属学报1997年第3期
论文作者:浩宏奇 丁华东 李雅文 金志浩
文章页码:124 - 126
关键词:铜基石墨材料 摩擦 磨损 自润滑
Key words:copper-base graphite material friction wear self-lubrication
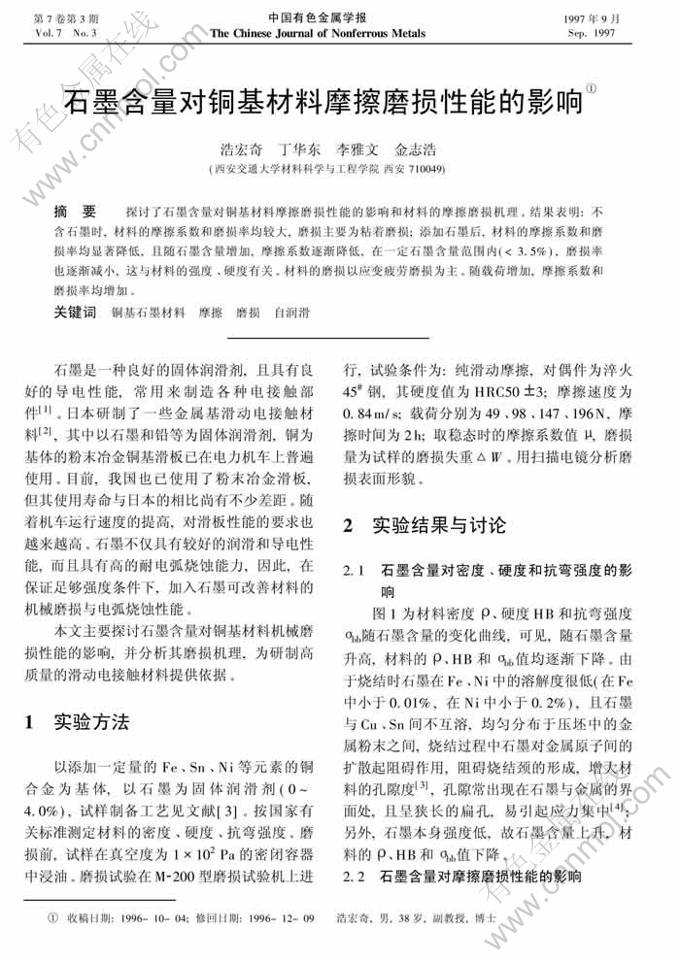
摘 要:探讨了石墨含量对铜基材料摩擦磨损性能的影响和材料的摩擦磨损机理。结果表明:不含石墨时,材料的摩擦系数和磨损率均较大,磨损主要为粘着磨损;添加石墨后,材料的摩擦系数和磨损率均显著降低,且随石墨含量增加,摩擦系数逐渐降低,在一定石墨含量范围内(<3.5%),磨损率也逐渐减小,这与材料的强度、硬度有关。材料的磨损以应变疲劳磨损为主。随载荷增加,摩擦系数和磨损率均增加。
Abstract: The effects of graphite content on properties and mechanism of friction and wear of copper base material were studied. The results showed that for the material without graphite, the main wear mechanism was adhesive, the friction coefficient(μ) and wear rate(△W )were larger; for the material with graphite, the main wear mechanism was strain fatigue, μ and △W decreased remarkably. With the increase of graphite content, μ tended to decrease, so did △W up to 3.5% graphite content. This had something to do with the strength and hardness of the material. μ and △W increased as the load increased.



